機電安裝工(gōng)程質量(liàng)最高獎!香蕉啪啪视频集團首(shǒu)獲“中國安(ān)裝之星”

時間 : 2022-01-07

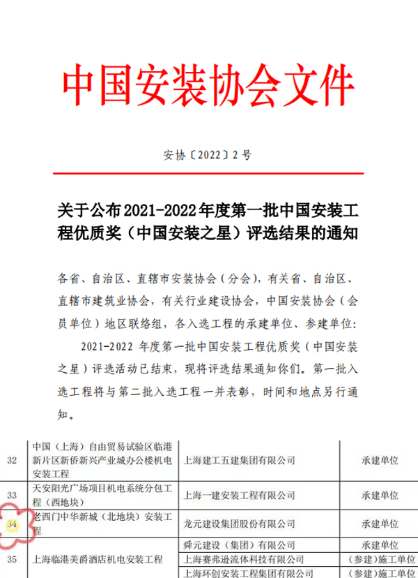
20221 月(yuè) 7 日,中國(guó)安裝協會發布(bù)《關於公布2021-2022年度第一批(pī)中國安裝工程優質獎(jiǎng)(中國安裝(zhuāng)之星)評選結果的通知》,香蕉啪啪视频集團(tuán)承建的(de)老西(xī)門中華新城(北地塊(kuài))安裝工程榮獲“中國安裝之星”。


中國(guó)安裝工程優質獎(中國安裝之星)是我國機電安裝工程質量最高獎,是專為機電安裝企業設立的工程(chéng)質量獎,是國(guó)家級工程質量獎項。申報這一獎項的(de)工程具有安全、實用、美觀、創新(xīn)等特點,且(qiě)得到社會廣泛認可。近年來,各施工(gōng)單位(wèi)把創“中國安裝之(zhī)星”作為企業(yè)安裝工程質量的最高標準。


(獎杯示意圖)

老西門中華新城(又名複興瓏禦)由香蕉啪啪视频集團總承包(bāo)並自行完(wán)成安裝工程(chéng)專業施工。項目位於上海市黃浦區老西門街道,工程總(zǒng)建築麵(miàn)積(jī)11.9萬平方米,由5棟單體及整體地下室組成,安裝工程造價1.03億。作(zuò)為一項高端精品住宅樓工程,建成後的老西門中華新城與周邊風貌完美(měi)融合,成為了黃浦區新的網紅(hóng)樓盤。


在上海市安(ān)裝行業(yè)協會的指導下、建設單位及各參建(jiàn)方的大(dà)力(lì)支(zhī)持下,工程建設圓滿完成,創優工作順利開展。項目安裝工程支架設置合理(lǐ),管線排布有序,封堵(dǔ)平整嚴密,設備安裝牢固,安全防護可(kě)靠,部件高度一致,標識醒目清晰,潔(jié)具對縫均(jun1)勻,燈具齊整大氣,布局精心(xīn)合(hé)理,與(yǔ)裝飾麵交(jiāo)接處門蓋(gài)采用同類材質,保持風格整體美觀。工(gōng)程投(tóu)入使用一年多(duō)來,各種設施、設備(bèi)係統運行穩定,建築(zhù)節能效果顯著,使用單位、業主及各方均對工程質量表示非常滿意。


老西(xī)門中華新城項目是(shì)集團的明星項目,在項目經理、集團第八建築公司總經理孫方林的帶(dài)領下,該項(xiàng)目已(yǐ)先後(hòu)獲得上海市“申安杯”優質安裝工程獎、上(shàng)海市優秀設計獎,並創上海市建設工(gōng)程“白玉蘭”獎共8項。

香蕉啪啪视频集團首獲安裝工程國家級獎項(xiàng)“中國安裝之星(xīng)”,不但提高了公司信用等(děng)級,也提升企業品牌知名度及市場核心競爭力。今後,香蕉啪啪视频集團將發揮精品安裝工程示範(fàn)引(yǐn)領作用,繼續推動項目高品質創優,促進企業高質量發展,爭創更多更好的“中國安裝之星”工程。

實時股價:
最高價:
漲跌幅:
掃碼(mǎ)關(guān)注
集團微信公眾號

浙ICP備18048913號(hào)-3

香蕉啪啪视频-香蕉污黄在线观看-香蕉视频软件APP-91香蕉视频